Receiver design and implementation for the Indigenous 5G Testbed
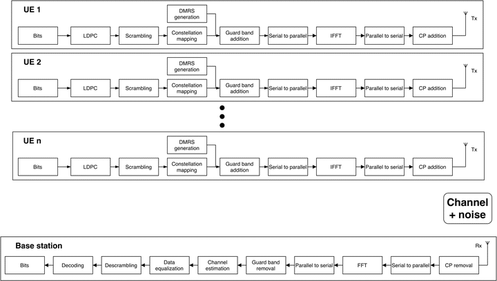
 Simulation pipeline
    Simulation pipeline
  Abstract
5G technology is poised to bring about a wave of changes in the near future. An integral step in the process of developing 5G systems is performing extensive simulations to verify the efficacy of algorithms before they are implemented on hardware. This work presents the theoretical framework and design parameters associated with the simulation of an end to end communication system adhering to 5G NR specifications. Particular emphasis is laid on the examination of several channel estimation and equalization techniques which provide adequate performance- measured using bit error rate at a given signal to noise ratio- in the case of a multipath fading channel. Several key assumptions made to obtain a working simulation are presented in detail and steps to relax them and improve the simulation are highlighted. While the results do not lead to a conclusive decision regarding a superior method, they help identify extremely promising directions of research.
Documentation is available on request.
